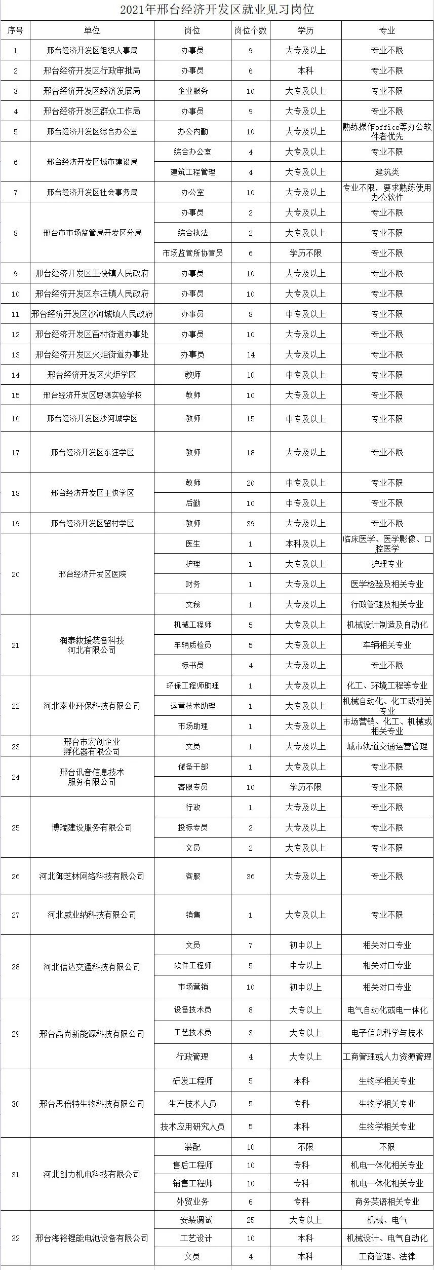
2021年邢台经济开发区就业见习岗位报名开始
时间:2021-06-15 来源:
2021年邢台经济开发区就业见习岗位报名开始!
邢台经济开发区就业见习岗位报名须知
报名条件:离校2年内未就业高校毕业生和16-24岁失业青年。
报名时间:周一至周五,上午8:30-12:00,下午14:30-17:30。
报名材料:
1.《就业创业证》证号;
2.毕业证原件;
3.身份证原件;
4.一张小二寸照片。
报名电话:0319-3636019
报名地址:邢台经济开发区中兴东大街国际新城就业社保大厅一楼。

上一篇:【招聘】河北誉才人力资源服务有限公司
下一篇:8月23日商铺房产信息
RSS订阅 网站地图 电话:17703540808 Copyright © 2020 邢台123 版权所有 备案/许可证编号为:晋ICP备15003148号
侵权举报:本页面所涉内容为用户发表并上传,相应的法律责任由用户自行承担;本网站仅提供存储服务;如存在侵权问题,请权利人与本网站联系删除!
晋公网安备14072202000029号
